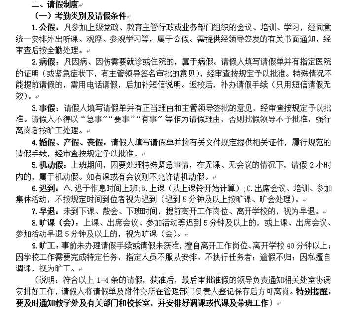
±ØÒ»ÌåÓý

Ä¿½ñλÖãºÓ¦ÓÃ>×îж¯Ì¬> ѧÀíÄî¡¢Ã÷¹æÔò¡¢ÖªÖƶȣ¬£¬ÐÂÎ÷ϯÈëÖ°Åàѵʵʱ¸ßЧ

ѧÀíÄî¡¢Ã÷¹æÔò¡¢ÖªÖƶȣ¬£¬ÐÂÎ÷ϯÈëÖ°Åàѵʵʱ¸ßЧ

ʱ¼ä: 2017-09-27     ×÷Õß:УÎñ°ì      ÔĶÁ´ÎÊý: 2482

2017Äê8ÔÂ25ÈÕÏÂÖ磬£¬ÉîÛÚÊÐÁú»ªÖÐÓ¢ÎÄʵÑéѧУ×éÖ¯ÐÂÎ÷ϯ¾ÙÐÐÁËÒ»³¡ÊµÊ±¡¢¸ßЧµÄÈëÖ°Åàѵ ¡£¡£


±ØÒ»ÌåÓý(Öйú)¹Ù·½ÍøÕ¾-Bsports


ÅàѵÓÉѧУУÎñ°ì¹«ÊÒ×éÖ¯£¬£¬Óɰ칫ÊÒËï¼ÒÏéÖ÷ÈÎÖ÷½² ¡£¡£Åàѵ·ÖËÄ´ó»·½Ú£º¡°¼¯ÍÅÎÄ»¯ÀíÄ¡¢¡°´ÓÒµÖ´ÂÉÀýÔò¼°¼¯ÍÅÎ÷ϯ´Ó½ÌÁùÏî½ûÁ¡¢¡°Ñ§Ð£Öƶȼ°¸£Àû´ýÓö¡±¡¢¡°Ñ§Ð£Çå¾²¡¢¹¤Òµ¡¢½ÚÄܵÈ×¢ÖØÊÂÏ ¡£¡£


±ØÒ»ÌåÓý(Öйú)¹Ù·½ÍøÕ¾-Bsports

±ØÒ»ÌåÓý(Öйú)¹Ù·½ÍøÕ¾-Bsports

±ØÒ»ÌåÓý(Öйú)¹Ù·½ÍøÕ¾-Bsports

±ØÒ»ÌåÓý(Öйú)¹Ù·½ÍøÕ¾-Bsports


ÔÚ¡°¼¯ÍÅÎÄ»¯ÀíÄî»·½Ú¡±£¬£¬ÎªÐÂÎ÷ϯÏÈÈÝÁ˼¯ÍŰìѧÀú³Ì¡¢Éú³¤¹æÄ£¡¢ÖÎÀí¼Ü¹¹¡¢ÏÂÊôµ¥Î»¡¢¹ú¼ÊÏàÖú¡¢½ÌÓýÖÎÀí¡¢½ÌѧÑо¿¡¢ÌØÉ«´òÔ졢ˢÐÂÁ¢Òì¡¢Ö÷ÒªÉùÓþ£¬£¬ÒÔ¼°¼¯ÍÅÎÄ»¯µÈ·½ÃæµÄÇéÐκÍÌØÉ« ¡£¡£ÏÈÉúÃǶԼ¯ÍÅÓÅÃÀµÄÇéÐΡ¢ÏȽøµÄÀíÄî¡¢ÖØ´óµÄ¹æÄ£¡¢ÓÅÒìµÄÎÄ»¯¡¢ÈñÒâˢеľ«ÉñºÍÐж¯ÓÐÁ˽ÏÖÜÈ«µÄÊìϤ£¬£¬ÔöÌíÁ˶Լ¯ÍÅÎÄ»¯µÄÈÏͬ¸Ð£¬£¬ÌØÊâÊǶԼ¯Íż°Ñ§Ð£¡°ÓÅÃÀ½ÌÓý¡±ÓÐÁ˽ÏÉî¿ÌµÄÊìϤ£¬£¬ÎªÐÂÎ÷ϯÔçÈÕÈÚÈë±ØÒ»ÌåÓýÕâ¸ö¸÷ÈËÍ¥´òÏÂÁ˺ܺõÄÎÄ»¯»ù´¡ ¡£¡£


±ØÒ»ÌåÓý(Öйú)¹Ù·½ÍøÕ¾-Bsports

±ØÒ»ÌåÓý(Öйú)¹Ù·½ÍøÕ¾-Bsports

±ØÒ»ÌåÓý(Öйú)¹Ù·½ÍøÕ¾-Bsports

±ØÒ»ÌåÓý(Öйú)¹Ù·½ÍøÕ¾-Bsports

±ØÒ»ÌåÓý(Öйú)¹Ù·½ÍøÕ¾-Bsports

±ØÒ»ÌåÓý(Öйú)¹Ù·½ÍøÕ¾-Bsports


½Ó×ŶÔÐÂÎ÷ϯ¾ÙÐÐÁËÌâΪ¡¶ÒÀ·¨Ö´½Ì£¬£¬¹æ·¶Ê©½Ì£¬£¬Ìá¸ßÎ÷Ï¯×¨ÒµËØÖÊ¡·µÄÖ´ÂÉÀýÔòÅàѵ£¬£¬ÔÚÕâÒ»»·½Ú£¬£¬ÏòÐÂÎ÷ϯ½â¶ÁÁËÌõÔ¼·¨¡¢ÉîÛÚÊÐÎ÷ϯƸÓÃÌõÔ¼Êé¡¢ÖÐСѧÎ÷ϯְҵƷµÂ¹æ·¶µÈÖ´ÂÉÀýÔòÎļþµÄÖØµãÌõ¿î ¡£¡£ÌØÊâÊǶԼ¯ÍÅÎ÷ϯ´Ó½ÌÁùÏî½ûÁî×öÁ˽ÏÏêϸµÄ½â¶Á£¬£¬´Ó¡°ÑϽûÎ¥·¨Î¥¼Í¡±¡¢¡°ÑϽûÌå·£»£»£» £»£»ò±äÏàÌ巣ѧÉú¡±¡¢¡°ÑϽûÒÔȨÊõ˽¡±¡¢¡°ÑϽû̬¶È±°ÁÓ¡±¡¢¡°ÑϽûŪÐé×÷¼Ù¡±¡¢¡°ÑϽûÇéÐ÷»¯ÊÂÇ顱Áù´ó·½Ãæ20¸öÌõÄ¿ÉÏΪÎ÷ϯÒÀ·¨Ö´½Ì¡¢¹æ·¶´Ó½ÌÌṩÁËÖ¸Òý£¬£¬Îª¸üºÃµØ×öºÃ½ÌÓý½ÌѧÊÂÇéÌṩÁËÓÐÁ¦µÄ°ü¹Ü ¡£¡£


±ØÒ»ÌåÓý(Öйú)¹Ù·½ÍøÕ¾-Bsports

±ØÒ»ÌåÓý(Öйú)¹Ù·½ÍøÕ¾-Bsports

±ØÒ»ÌåÓý(Öйú)¹Ù·½ÍøÕ¾-Bsports

±ØÒ»ÌåÓý(Öйú)¹Ù·½ÍøÕ¾-Bsports

±ØÒ»ÌåÓý(Öйú)¹Ù·½ÍøÕ¾-Bsports

±ØÒ»ÌåÓý(Öйú)¹Ù·½ÍøÕ¾-Bsports

±ØÒ»ÌåÓý(Öйú)¹Ù·½ÍøÕ¾-Bsports

±ØÒ»ÌåÓý(Öйú)¹Ù·½ÍøÕ¾-Bsports

±ØÒ»ÌåÓý(Öйú)¹Ù·½ÍøÕ¾-Bsports


ѧУ¹æÕÂÖÆ¶È¼°¸£Àû´ýÓö·½Ã棬£¬Öصã¶ÔÇë¼Ù»®¶¨¡¢ÈËÎªÖÆ¶È¡¢ÈËÊÂÖÎÀí¡¢»§¿ÚЭÖúÖÎÀí¡¢×ÓÅ®¾Í¶ÁÓŻݵȷ½Ãæ×÷ÁËÖ÷ÒªÄÚÈݽâ˵ ¡£¡£ÈÃÏÈÉúÃÇÖªÏþÁËѧУµÄÏà¹Ø»®¶¨ºÍÖÎÀíÁ÷³Ì£¬£¬Í¬Ê±ÏàʶÁËÓ¦ÏíÊܵÄÈËΪ´ýÓöºÍÏà¹Ø¸£Àû ¡£¡£ÕâÈÃÏÈÉúÃÇδÀ´ÖÎÀíÏà¹ØÊÂÇéʱÃ÷Îú³ÌÐò¡¢ÉÙ×ßÍä·£¬£¬½ÚÔ¼¸ü¶àÃû¹óµÄʱ¼ä ¡£¡£


±ØÒ»ÌåÓý(Öйú)¹Ù·½ÍøÕ¾-Bsports

±ØÒ»ÌåÓý(Öйú)¹Ù·½ÍøÕ¾-Bsports


×îºóÊǶԡ°Ñ§Ð£Çå¾²¡¢¹¤Òµ¡¢½ÚÄܵÈ×¢ÖØÊÂÏ¾ÙÐнâ¶Á£¬£¬ÔÚ´Ë»·½Ú£¬£¬¶ÔÇéÐÎÎÀÉú¡¢½ÚË®½ÚÄÜ¡¢ÎïÆ·±£¹Ü¡¢¹¦Ð§ÊÒ¼°½Ìѧװ±¸ÓþßʹÓá¢Çå¾²ÖÎÀíÇå¾²½ÌÓý¼°Çå¾²·À»¤¡¢ÎïÆ·½èÁì¼°·¢·Å¡¢Ð£Ô°³µÁ¾Í£·ÅµÈÊÂÇé¡¢ÉúÑÄ¡¢Çå¾²·½ÃæµÄ×¢ÖØÊÂÏî¾ÙÐÐÁ˽ϼòÒªµÄ˵Ã÷£¬£¬Í¬Ê±Ã÷È·ÁËÏÈÉúÃÇÉíÉϵÄÊÂÇéÔðÈÎ ¡£¡£


±ØÒ»ÌåÓý(Öйú)¹Ù·½ÍøÕ¾-Bsports

±ØÒ»ÌåÓý(Öйú)¹Ù·½ÍøÕ¾-Bsports

±ØÒ»ÌåÓý(Öйú)¹Ù·½ÍøÕ¾-Bsports

±ØÒ»ÌåÓý(Öйú)¹Ù·½ÍøÕ¾-Bsports

±ØÒ»ÌåÓý(Öйú)¹Ù·½ÍøÕ¾-Bsports

±ØÒ»ÌåÓý(Öйú)¹Ù·½ÍøÕ¾-Bsports


ÐÂÏÈÉúÈëÖ°ÅàѵÊÇѧУµÄͨÀýÅàѵÏîÄ¿£¬£¬Ï꾡µÄÎÄ»¯¼°ÖƶȽâ˵¡¢ÏÊÃ÷µÄÎÄ»¯¼°ÌØÉ«¸ÐÊÜ¡¢¹æ·¶µÄЧÀͼ°ÊÂÇéÁ÷³Ì£¬£¬ÎªÐÂÎ÷ϯ¾¡Ôç¡¢¾¡¿ìµØÈÚÈë±ØÒ»ÌåÓý¼¯ÍÅ¡¢ÈÚÈëѧУÌṩÁ˺ܺõØÖ¸µ¼£¬£¬ÉîÊÜÀú½ìÐÂÎ÷ϯϲ»¶ ¡£¡£

 

                                   ÎÄ/ͼ£ºÐ£Îñ°ì¹©¸å

¡¾ÍøÕ¾µØÍ¼¡¿¡¾sitemap¡¿